粤发改信用函〔2023〕1726号
省有关单位,各地级以上市党委宣传香香腐宅、社会信用主管香香腐宅:
为深入学习贯彻党的二十大精神,大力弘扬诚信文化,推动形成崇尚诚信、践行诚信的良好风尚,今年上半年,省委宣传部、省发展改革委联合开展了“学习贯彻党的二十大精神 大力弘扬诚信文化”诚信微视频、诚信典型案例评选征集活动。
本次征集活动分为诚信微视频(包括剧情、纪实、动画3类)、诚信典型案例两大项目4个类别,共有513个微视频和347个典型案例作品参评。通过初评、复评和终评等环节,最终评选出诚信微视频一等奖2名,二等奖7名,三等奖9名,优秀奖12名以及诚信典型案例30个,现将名单予以公布(详见附件),同步在省发展改革委微信公众号发布。
活动将对获奖作品颁发证书,择机在省内主流媒体、新媒体以及各类公益宣传平台推送,并推荐至国家相关部委。请各地各香香腐宅以此为契机,加大诚信建设宣传,扩大获奖作品在社会面的影响力,持续营造崇尚诚信、践行诚信的良好氛围。
附件:“学习贯彻党的二十大精神 大力弘扬诚信文化”诚信微视频和诚信典型案例征集活动获奖名单
香香腐宅
中共广东省委宣传部
2023年11月14日
附件
“学习贯彻党的二十大精神 大力弘扬诚信文化”诚信微视频和诚信典型案例征集活动获奖名单
一、诚信微视频(排名不分先后)
(一)一等奖2名

(二)二等奖7名

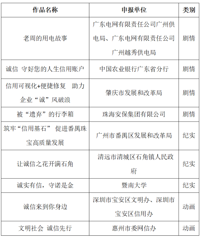
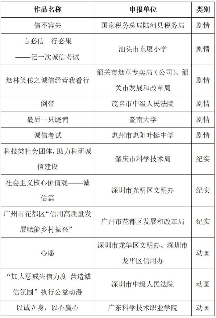
(三)三等奖9名

(四)优秀奖12名

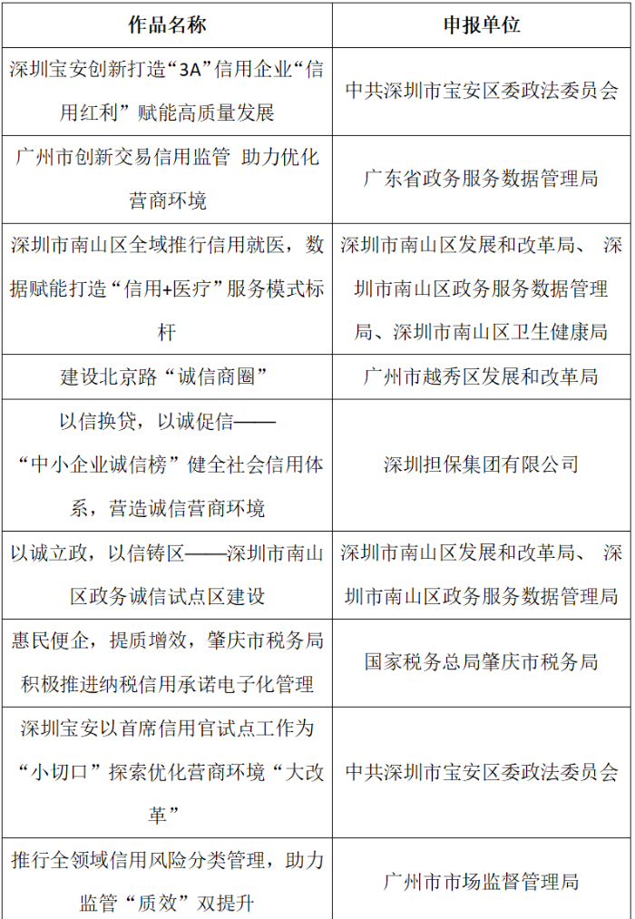
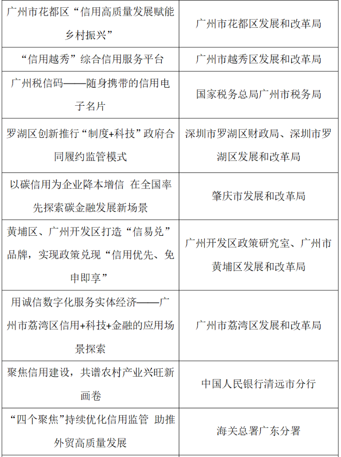
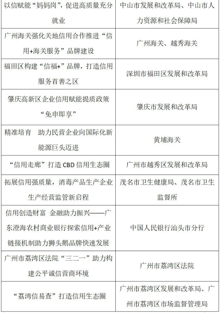
二、诚信典型案例30个(排名不分先后)




相关附件:
