香香腐宅

网站支持IPv6
香香腐宅
政务微信二维码
香香腐宅
手机版二维码
您所在的位置: 香香腐宅 > 政务公开 > 业务通知

广东省发展改革委关于印发《广东省坚决遏制“两高”项目盲目发展的实施方案》的通知

信息来源:省能源局 时间:2021-09-26 20:14:49
字体: [大] [中] [小]

粤发改能源〔2021368号

各地级以上市人民政府,省直有关单位,中直驻粤有关单位,广东电网公司、深圳供电局:

  经省委、省政府同意,现将《广东省坚决遏制“两高”项目盲目发展的实施方案》印发给你们,请按照执行。执行过程中遇到的问题,请径向省能源局反映。

  广东省发展改革委

  2021年9月24日



广东省坚决遏制“两高”项目盲目发展的实施方案

  为贯彻落实党中央、国务院决策部署,有力推进全省碳达峰碳中和及能耗双控工作,坚决遏制“两高”项目盲目发展,结合我省实际,制定本实施方案。

  一、总体要求

  深入贯彻习近平生态文明思想,全面贯彻党的十九大和十九届二中、三中、四中、五中全会精神,立足新发展阶段,贯彻新发展理念,构建新发展格局,采取强有力措施,严格落实能耗双控及碳排放控制要求,坚决遏制不符合产业政策、未落实能耗指标来源等的“两高”项目盲目发展,推动全省经济社会发展全面绿色低碳转型。

  二、主要任务

  (一)建立“两高”项目管理台账。

  “两高”项目范围暂定为年综合能源消费量1万吨标准煤以上的煤电、石化、化工、钢铁、有色金属、建材、煤化工、焦化等8个行业的项目,对上述行业的项目纳入“两高”项目管理台账,后续国家对“两高”项目范围如有明确规定,从其规定。对于能耗较高的数据中心等新兴产业,按照国家要求加强引导与管控。各级节能主管香香腐宅、生态环境香香腐宅要建立在建、拟建和存量“两高”项目管理台账,逐月报送省能源局和省生态环境厅汇总。(省发展改革委、省能源局、省生态环境厅,各地级以上市人民政府)

  (二)全面排查在建“两高”项目。

  1.全面梳理在建“两高”项目。建立在建“两高”项目管理台账,对相关项目节能审查、环评审批情况进行评估复核,对标国内乃至国际先进,能效水平应提尽提;对违法违规建设项目逐个提出分类处置意见,建立在建“两高”项目处置清单。(省发展改革委、省能源局、省生态环境厅,各地级以上市人民政府)

  2.依法依规分类处置。严肃处理未批先建的“两高”在建项目,对未按规定取得节能审查、环评审批的项目,主管香香腐宅要依法依规责令停止建设,严格要求限期整改;无法整改的,依法依规予以关闭;供电香香腐宅予以配合。对于未落实节能审查和环评审批要求的项目,依法依规责令停止建设并限期整改,整改方案获得省级主管香香腐宅同意后方可复工;无法整改的,依法依规予以关闭;供电香香腐宅予以配合。(省发展改革委、省能源局、省生态环境厅,广东电网公司、深圳供电局,各地级以上市人民政府)

  3.强化事中事后监管。严格落实事中事后监管制度,严肃查处违法违规审批行为,强化对项目设计、施工、验收、投产或使用中落实节能审查意见、环保“三同时”及各项环境管理规定情况的监督检查,对发现的问题依法依规严肃处理。(省发展改革委、省能源局、省生态环境厅,各地级以上市人民政府)

  (三)科学稳妥推进拟建“两高”项目。

  1.严控重点区域“两高”项目。严禁在经规划环评审查的产业园区以外区域,新建及扩建石化、化工、有色金属冶炼、平板玻璃项目。珠三角核心区域禁止新建、扩建水泥、平板玻璃、化学制浆、生皮制革以及国家规划外的钢铁、原油加工等项目;禁止新建、扩建燃煤火电机组和企业自备电站,推进现有服役期满燃煤火电机组有序退出。对未完成上年度能耗强度下降目标,或能耗强度下降目标形势严峻、用能空间不足的地区,实行“两高”项目缓批限批或能耗减量替代。对超过重点污染物排放总量控制指标或未完成环境质量改善目标的区域,执行更严格的排放总量控制要求。(省生态环境厅、省发展改革委、省能源局、省工业和信息化厅,各地级以上市人民政府)

  2.合理控制“两高”产业规模。加强产业布局与能耗双控、碳达峰政策的衔接,行业主管香香腐宅在编制新增用能需求较大的产业规划、能源规划,以及制定重大政策、布局重大项目时,要与同级节能主管香香腐宅做好统筹衔接,强化与能耗双控目标任务的协调,严格控制高耗能产业项目数量,确保不影响全省和各地级以上市人民政府能耗双控目标的完成。对于能耗量较大的数据中心等新兴产业,要加强引导,合理控制规模,支持企业应用绿色技术、提高能效水平。(省发展改革委、省能源局、省工业和信息化厅、省生态环境厅,各地级以上市人民政府)

  3.严把项目节能审查和环评审批关。对于尚未获批节能审查、环境影响评价的拟建“两高”项目,要深入论证项目建设的必要性、可行性与能效、环保水平,认真分析评估对能耗双控、碳排放控制、产业高质量发展的影响,对不符合产业政策、产能置换、煤炭消费减量替代,不符合生态环境保护法律法规和相关规划以及不满足碳排放目标、环境准入条件、环评审批原则等要求,或无能耗指标和主要污染物排放总量指标来源的新建、改建、扩建项目,不得批准建设。对于钢铁、水泥熟料、平板玻璃等行业项目,原则上实行省内产能及能耗等量或减量替代。新建、改建、扩建“两高”项目的工艺技术和装备,单位产品能耗必须达到行业先进水平。严格按照国家节能审查办法的要求实行固定资产投资项目实质性节能审查,对于年综合能源消费量5000吨标准煤以上项目,由省级节能审查香香腐宅统一组织实施。(省发展改革委、省能源局、省生态环境厅、省工业和信息化厅,各地级以上市人民政府)

  (四)深入挖掘存量“两高”项目节能减排潜力。

  1.推进“两高”项目节能减排改造升级。督促指导重点用能单位编制“十四五”节能规划和年度节能计划,按年度把能耗双控目标分解落实到重点用能单位,并对重点用能单位开展节能目标责任评价考核。实施能效和污染物排放“领跑者”行动,推动持续赶超引领。对标国内国际先进水平,开展“两高”项目节能减排诊断,实施生产线节能环保改造和绿色化升级。推动“两高”项目园区和集聚区内企业能源梯级利用,以及供热供电等公共基础设施共建共享、改造优化。(省发展改革委、省能源局、省生态环境厅、省工业和信息化厅,各地级以上市人民政府)

  2.加快淘汰“两高”项目落后产能。完善综合标准体系,严格常态化执法和强制性标准实施,依法依规关停淘汰一批能耗、环保、安全、技术达不到标准和生产不合格产品的产能。按照有关产业政策规定,淘汰相关工艺技术装备,拆除相应主体设备,具备拆除条件的立即拆除,暂不具备拆除条件的,应立即断水、断电,拆除动力装置,封存主体设备(生产线)。(省工业和信息化厅、省发展改革委、省能源局、省生态环境厅、省应急管理厅、省市场监管局,各地级以上市人民政府,广东电网公司、深圳供电局)

  3.严格“两高”项目节能和生态环境监督执法。全面排查存量“两高”项目节能审查、环评审批手续办理情况,对于违反产业政策、违规审批及未依法依规建设的存量“两高”项目,坚决从严查处,主管香香腐宅要依法依规责令停止生产运营,严格要求限期整改;无法整改的,依法依规予以关闭;供电香香腐宅予以配合。组织开展“两高”项目专项节能监察,重点检查节能审查意见落实情况、强制性节能标准执行情况、用能设备和生产工艺淘汰制度执行情况。加大“两高”项目生态环境监督执法力度,严厉打击未验先投、无证排污、不按证排污等环境违法行为。(省发展改革委、省能源局、省生态环境厅,各地级以上市人民政府,广东电网公司、深圳供电局)

  4.扎实做好“两高”项目节能减排监测管理。加快推进与完善我省重点用能单位能耗在线监测系统建设,2021年底前重点用能单位全部纳入能耗在线监测系统。严格执行重点用能单位能源利用状况报告制度,对年综合能源消费量50万吨标准煤以上的重点用能单位实行月报制度。完善我省碳排放交易市场,争取更多重点行业纳入碳交易市场。(省发展改革委、省能源局、省生态环境厅、省市场监管局,各地级以上市人民政府)

  (五)推动技术研发和转化应用。加强节能减排和低碳技术研发与转化应用,加快推广应用节能减污降碳技术。加大财政统筹支持力度,充分发挥财政资金带动作用,引导社会资本投入节能减排重点项目和关键共性技术研发。(省科技厅、省生态环境厅、省发展改革委、省能源局、省财政厅,各地级以上市人民政府)

  (六)健全节能降耗法规标准。结合《中华人民共和国节约能源法》(2018年修订)及我省“两高”项目管理情况,推动修订《广东省节约能源条例》(2010年)。全面梳理全省“两高”项目能效情况,结合能耗双控工作要求,加快制修订一批节能标准,提高重点行业能耗限额准入标准,切实加大引领倒逼力度。(省发展改革委、省能源局、省生态环境厅、省市场监管局)

  三、配套措施

  (一)加强与碳达峰政策的衔接。按照国家统一部署,制定我省2030年前碳达峰行动方案,重点推进“两高”行业和数据中心、5G等新型基础设施的降碳行动,推动绿色转型发展。(省发展改革委、省能源局、省工业和信息化厅、省生态环境厅,各地级以上市人民政府)

  (二)完善绿色价格机制。对能源消耗超过单位产品能耗限额标准的用能单位严格执行惩罚性价格,对主要耗能行业的用能单位按照淘汰类、限制类、鼓励类和实施超低排放改造的重点行业实行差别电价政策。加强差别电价与强制性节能标准的衔接,推动节能降耗、淘汰落后产能、促进产业结构和能耗结构优化升级。(省发展改革委、省能源局、省工业和信息化厅,各地级以上市人民政府)

  (三)全面清理不合理支持政策。推动金融机构严格控制“两高”项目的信贷规模。全面清理与整改自行出台的关于“两高”项目的不合理支持政策措施。(人民银行广州分行、广东银保监局、深圳银保监局,省发展改革委、省工业和信息化厅、省财政厅,各地级以上市人民政府)

  (四)做好宣传培训。各级节能主管香香腐宅、生态环境香香腐宅要组织好宣贯培训,准确把握“两高”项目准入政策要求,指导有关企业持续提升能效和排放水平。加强舆论引导,宣传“两高”行业节能降碳先进示范工程,形成全社会共同推动绿色低碳转型的良好舆论氛围。(省发展改革委、省能源局、省生态环境厅,各地级以上市人民政府)

  (五)强化责任追究。落实节能降耗督查考核、通报、约谈、问责等制度,“两高”项目审批建设情况纳入省级生态环境保护督察。对审批及监管香香腐宅工作人员行政不作为、执法不严等行为,严肃追究相关责任人责任。各地落实“两高”项目生态环境防控措施不力、问题突出的,依法实施区域限批。(省发展改革委、省能源局、省生态环境厅,各地级以上市人民政府)



附件:

新建“两高”项目管理工作指引

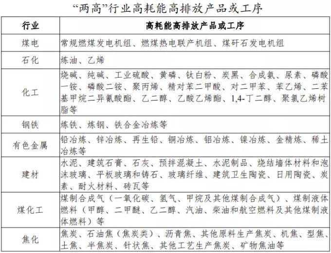
  一、我省“两高”行业和项目范围

  本实施方案所指“两高”行业,是指煤电、石化、化工、钢铁、有色金属、建材、煤化工、焦化等8个行业。“两高”项目,是指“两高”行业生产高耗能高排放产品或具有高耗能高排放生产工序,年综合能源消费量1万吨标准煤以上的固定资产投资项目,后续国家对“两高”项目范围如有明确规定,从其规定。具体如下表:

lg.jpg

  二、严格执行产业政策和规划布局

  新建(含新增产能的改建、扩建,下同)“两高”项目,必须严格落实国家《产业结构调整指导目录》要求,符合国家和省产业规划布局。鼓励与推动“两高”项目通过“上大压小”“减量替代”“搬迁升级”等方式进行产能整合。严格执行省“三线一单”生态环境分区管控要求,新建“两高”工业项目应优先在产业转移工业园内选址。

  三、实行等量或减量替代

  新建“两高”项目原则上实行省内产能、能耗、污染物排放等量或减量替代制度。替代来源应当可监测、可统计、可复核,否则不得作为替代来源。国家另行规定的,从其规定。

  (一)产能置换方面。对于钢铁、水泥熟料、平板玻璃等国家规定必须实行产能置换的“两高”项目,严格按照国家有关规定要求执行。

  (二)能源消费替代方面。对未完成上年度能耗双控目标任务的地区,或能耗强度下降目标形势严峻、用能空间不足的地区,除国家规划布局重大项目外,实行能源消费减量替代,替代比例不低于1.1:1。除国家规划布局的煤电项目外,涉及煤炭消费的新建“两高”项目实行煤炭消费减量替代,替代比例不低于1.1:1。能源消费和煤炭消费替代比例根据各地区情况而定,必须确保不影响本地区能耗强度下降目标和煤炭减量目标的完成。其中对于补链强链项目,原则上实施能源消费和煤炭消费等量替代。替代的来源必须是来自同一个五年规划期产业结构优化调整、淘汰落后产能、化解过剩产能、节能技术改造等产生的能源消费削减量。

  (三)污染物排放替代方面。氮氧化物实行等量替代。珠三角核心区实行挥发性有机物减量替代,替代比例不低于2:1,其他地区实行等量替代。重点水污染物未达到环境质量改善目标的区域内实施减量替代,替代具体比例必须确保区域环境质量改善或者不恶化。新建涉重金属重点行业的项目应明确重金属污染物总量来源,其中北江流域实行重点重金属污染物减量替代,替代比例必须确保区域环境质量改善或者不恶化。石化、煤化工、燃煤发电(含热电)、钢铁、有色金属冶炼、制浆造纸行业新增主要污染物排放量的建设项目按照生态环境部办公厅《关于加强重点行业建设项目区域削减措施监督管理的通知》(环办环评〔2020〕36号)有关区域削减措施要求执行。重有色金属冶炼业、化学原料及化学制品制造业项目,按照生态环境部《关于加强涉重金属行业污染防控的意见》(环土壤〔2018〕22号)的替代要求执行。上一年度环境空气质量年平均浓度不达标的城市、水环境质量未达到要求的市、县(市、区)减量替代比例不低于2∶1(燃煤发电机组大气污染物排放浓度达到超低排放标准的除外);细颗粒物(PM2.5)年平均浓度不达标的城市,二氧化硫、氮氧化物、烟粉尘、挥发性有机物四项污染物均按不低于2∶1比例替代;达标的实行等量替代。

  四、提高新建“两高”项目能效准入门槛

  新建“两高”项目应采用行业先进技术工艺、绿色节能技术装备,单位产品能耗指标必须达到国内乃至国际先进值,相关先进值根据国际、国内及行业先进值和我省实际进行动态调整。


相关附件:

打印文档 关闭窗口